Если , то используется обозначение и интеграл называется несобственным интегралом Римана второго рода. В этом случае интеграл называется сходящимся.
Если
или
, то обозначение сохраняется, а
называется расходящимся.
Пусть f(x) определена на (a,b], терпит бесконечный разрыв при x=b и
. Тогда:
Если
, то используется обознач….
Если функция f(x) терпит разрыв во внутренней точке c отрезка
, то несобственный интеграл второго рода определяется формулой:


Свойства.
1) Если интеграл
сходиться, С – некоторое число, то интеграл
также сходиться и
2) Если интегралы
и
сходятся, то интеграл
только сходится и
3) Если функции
и
интегрируемы при
, то
4) Пусть функция f(x) непрерывна при x>=a , функция
определена, непрерывна и имеет непрерывную производную на промежутке
конечном или бесконечном, где
<
Тогда




Билет 17
Д-во


Билет 18





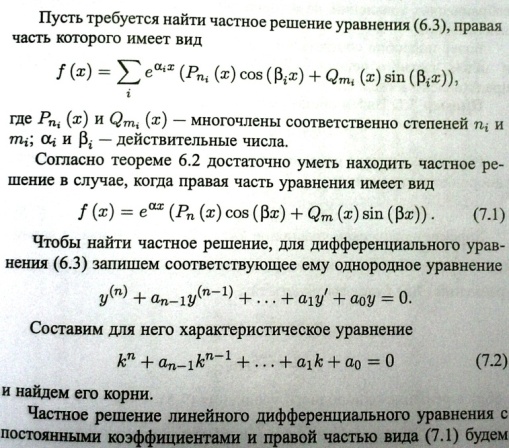
Пример. 
Обыкновенное дифференциальное уравнение 1-го порядка (n=1) имеет вид:
или, если его удается разрешить относительно производной:
. Общее решениеy = y ( x ,С) или общий интеграл
уравнения 1-го порядка содержат одну произвольную постоянную. Единственное начальное условие для уравнения 1-го порядка
позволяет определить значение константы из общего решения или из общего интеграла. Таким образом, будет найдено частное решение или, что тоже, будет решена задача Коши.
Геометрически общее решение уравнения 1-го порядка представляет собой семейство кривых на плоскости XOY, не имеющих общих точек и отличающихся друг от друга одним параметром – значением константы C. Эти кривые называются интегральными кривыми для данного уравнения. Интегральные кривые уравнения
обладают очевидным геометрическим свойством: в каждой точке
тангенс угла наклона касательной к кривой равен значению правой части уравнения в этой точке:
. Другими словами, уравнение
задается в плоскости XOY поле направлений касательных к интегральным кривым.
Изоклиной ду называется множ-во точек пл-ти, в каждой из которых угловой коэф касательной к интегральным кривым этого ур-я имеет постоянное значение. Очевидно, ур-е изоклины имеет вид: f(x,y)=k, где к-значение углов коэфкачательной. Изоклины – линии уровня ф-цииf(x,y)
Пример. Найти общее решение уравнения y'+3y=e2x и частное решение,удовлетворяющее начальным условиям х=0, у=1.
Решение. Данное уравнение является линейным.. 
Билет 19
Рассмотрим




Билет 20
Несобственный интеграл I=
называется: а)абсолютно сходящимся, если сходится интеграл
=
, в этом случае говорят, что ф-ция f абс. интегрируема на промежутке [a;b); б)условно сходящимся, если интеграл I сходится, а
расходится.
Свойства несобственных интегралов

Общим решением дифференциального уравнения
F(x, y(x), y '(x), y ''(x), … , y(n )(x)) = 0
называется функция
y = Ф(x, С1, С2, … , Сn),
содержащая некоторые постоянные (параметры) С1, С2, … , Сn, и обладающая следующими свойствами:
Ф(x, С1, С2, … , Сn) является решением уравнения при любых допустимых значениях С1, С2, … , Сm;
для любых начальных данных y(x0) = y0, y '(x0) = y1, y ''(x0) = y2, … , y(n − 1)(x0) = yn − 1, для которых задача Коши имеет единственное решение,
существуют значения постоянных С1 = A1, С2 = A2, … , Сn = An, такие что решение y = Ф(x, A1, A2, …, An) удовлетворяет заданным начальным условиям.



Билет 21





Билет 22










Билет 23








Билет 30



Общим решением дифференциального уравнения
F(x, y(x), y '(x), y ''(x), … , y(n )(x)) = 0
называется функция
y = Ф(x, С1, С2, … , Сn),
содержащая некоторые постоянные (параметры) С1, С2, … , Сn, и обладающая следующими свойствами:
Ф(x, С1, С2, … , Сn) является решением уравнения при любых допустимых значениях С1, С2, … , Сm;
для любых начальных данных y(x0) = y0, y '(x0) = y1, y ''(x0) = y2, … , y(n − 1)(x0) = yn − 1, для которых задача Коши имеет единственное решение,
существуют значения постоянных С1 = A1, С2 = A2, … , Сn = An, такие что решение y = Ф(x, A1, A2, …, An) удовлетворяет заданным начальным условиям.
теорема о структуре общего решения линейного однородного уравнения).
Если все коэффициенты уравнения линейного однородного дифференциального уравнениния непрерывны на отрезке [a;b] , а функции y1(x), y2(x),..., yn(x) образуют фундаментальную систему решений этого уравнения, то общее решение уравнения имеет вид
y(x,C1,..., Cn) = C1y1(x) + C2y2(x) + ... + Cnyn(x),
где C1,...,Cn — произвольные постоянные.
Теорема. Если
и
– линейно независимые решения уравнения
, то их линейная комбинация
, где
и
– произвольные постоянные, будет общим решением этого уравнения.
Доказательство.
То, что
есть решение уравнения (2.3), следует из теоремы о свойствах решений лоду 2-го порядка. Надо только еще показать, что решение
будет общим, т.е. надо показать, что при любых начальных условиях
,
можно выбрать произвольные постоянные
и
так, чтобы удовлетворить этим условиям. Запишем начальные условия в виде:

Постоянные
и
из этой системы линейных алгебраических уравнений определяются однозначно, так как определитель этой системы
есть значение определителя Вронского для линейно независимых решений лоду при
:
,
а такой определитель, как мы видели в предыдущем параграфе, отличен от нуля.
Билет 24





Билет 25

Пусть плоская кривая АВ задана уравнением у = f( x), a ≤ x ≤ b, где
f ( x) – непрерывная вместе со своей производной на отрезке [ а, b] функция. Разобьем кривую АВ на n произвольных частей точкамиА = М0, М1, М2, … , Mi - 1, Mi, …, Mn = B. Соединив эти точки хордами, получим некоторую вписанную ломанную линию, длину которой обозначим через Р.
Обозначим через li длину одного звена Mi - 1Mi ломаной линии, а через μ — длину наибольшего из ее звеньев:
.
Определение. Число L называется пределом длин ломаных Р при μ → 0, если для любого как угодно малого ε > 0 существует δ > 0 такое, что для всякой ломаной, у которой μ < δ, выполняется неравенство | L − P | < ε.
Если существует конечный предел L длин ломаных Р вписанных в кривую при μ → 0, то этот предел называется длиной дуги АВ:

Доказательство. Обозначим через xi и f ( xi) координаты точек Мi. Длина одного звена ломаной равна

По формуле Лагранжа конечных приращений имеем
, 
Следовательно,
, Δ xi = xi − xi − 1. Таким образом, длина ломаной равна
.
Так как функция
непрерывна на [а, b], то предел суммы Р n при
существует. Так как λ ≤ μ и λ → 0 при μ → 0, то

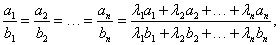
Симметричная форма системы дифференциальных уравнений
Для нахождения первых интегралов иногда удобно записать исходную систему в т.н. симметричной форме:

Здесь предполагается, что функции f1, f2, ..., fn в знаменателях не равны нулю в области определения D∈ℜn.
В такой записи некоторые пары отношений могут допускать интегрирование, например, методом разделения переменных. Другой способ решения системы в симметричной форме заключается в использовании свойства равных дробей

где предполагается, что λ1b1 + λ2b2 + ... + λnbn ≠ 0, а числа λ1, λ2, ..., λn выбираются таким образом, чтобы числитель представлял собой дифференциал знаменателя или был равен нулю.
Билет 26

Для ее доказательства заметим, что разбиение
порождает разбиение дуги кривой точками
и длину
ломанной
, где
и
.По теореме о среднем для производной существует набор
и
точек на отрезках
, для которых
и
. Тогда длина ломаной равна
.
Полученное выражение по форме отличается от интегральной суммы функции
, поскольку наборы
и
,вообще говоря , различные. 
Если
интегральная сумма функции
на отрезке
соответствующая разбиению
,то
. Для любого
. Вторая часть оценки использует « неравенство треугольника»
.
В предположении непрерывности производных
и
колебания
и
- бесконечно малые функции в точке
, поэтому существует
такое , что
для любых
. Тогда для разбиений
.




Билет 27








Билет 28
Д-во





Билет 29




или 







