Док-во:Пусть функция f(x) интегрируема на
Билет 1



Пример.
Исследовать на линейную зависимость такие функции:
.
Решение
Исследование проведем в интервале
, который представляет собой
область определения заданных функций. Применим правило для определения
линейной зависимости двух функций, указанное в начале страницы. Так как при
имеем:
, то данные функции линейно независимы на
.
Билет 2

Основные свойства неопределенного интеграла


Билет 3




Билет 4




Билет 5








Билет 6
Дробно-рациональная функция
называется правильной,
если степень многочлена, стоящего в числителе, ниже степени
многочлена в знаменателе, и неправильной в противном случае.
Алгоритм:
1.Если дробь неправильная — выделить целую часть. Получим
интеграл от целой части (интегрируется непосредственно) и
интеграл от правильной дроби;
2.Если числитель равен дифференциалу знаменателя (или
отличается от него постоянным множителем), то использовать
замену переменной z=знаменатель;
3.Если числитель равен дифференциалу некого многочлена (или
отличается от него постоянным множителем), а знаменатель равен
степени того же многочлена, то использовать замену переменной
z=знаменатель;
4.В остальных случаях нужно разложить дробь на сумму простейших.
Пример
.
=
;
= 



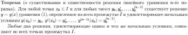
Общим решением дифференциального уравнения
F(x, y(x), y '(x), y ''(x), … , y(n )(x)) = 0
называется функция
y = Ф(x, С1, С2, … , Сn),
содержащая некоторые постоянные (параметры) С1, С2, … , Сn, и обладающая следующими свойствами:
Ф(x, С1, С2, … , Сn) является решением уравнения при любых допустимых значениях С1, С2, … , Сm;
для любых начальных данных y(x0) = y0, y '(x0) = y1, y ''(x0) = y2, … , y(n − 1)(x0) = yn − 1, для которых задача Коши имеет единственное решение,
существуют значения постоянных С1 = A1, С2 = A2, … , Сn = An, такие что решение y = Ф(x, A1, A2, …, An) удовлетворяет заданным начальным условиям.
теорема о структуре общего решения линейного однородного уравнения).
Если все коэффициенты уравнения линейного однородного дифференциального уравнениния непрерывны на отрезке [a;b] , а функции y1(x), y2(x),..., yn(x) образуют фундаментальную систему решений этого уравнения, то общее решение уравнения имеет вид
y(x,C1,..., Cn) = C1y1(x) + C2y2(x) + ... + Cnyn(x),
где C1,...,Cn — произвольные постоянные.
Теорема. Если
и
– линейно независимые решения уравнения
, то их линейная комбинация
, где
и
– произвольные постоянные, будет общим решением этого уравнения.
Доказательство.
То, что
есть решение уравнения (2.3), следует из теоремы о свойствах решений лоду 2-го порядка. Надо только еще показать, что решение
будет общим, т.е. надо показать, что при любых начальных условиях
,
можно выбрать произвольные постоянные
и
так, чтобы удовлетворить этим условиям. Запишем начальные условия в виде:

Постоянные
и
из этой системы линейных алгебраических уравнений определяются однозначно, так как определитель этой системы
есть значение определителя Вронского для линейно независимых решений лоду при
:
,
а такой определитель, как мы видели в предыдущем параграфе, отличен от нуля.
Билет 7






Общее решение (8) на отрезке
с непрерывными на этом отрезке коэффициентами
и правыми частями
равно сумме общего решения соответствующей однородной системы (9) и частного решения
неоднородной системы (8).(
, тогда (6) можно переписать в виде:
,(8) если
то
(9))
Рассмотрим линейную однородную систему обыкновенных дифференциальных уравнений вида

которая в векторной форме записывается в виде
Здесь

Матрица Φ, столбцами которой являются nлинейно независимых на [a, b] решений Y1(x), Y2(x), ..., Yn(x) однородной линейной системы Y' = A(x)Y называется фундаментальной матрицей решений системы:

Фундаментальная матрица решений однородной линейной системы Y' = A(x)Y удовлетворяет матричному уравнению Φ' = A(x)Φ.
Здесь

--------------- Квадратная матрица Φ(t), столбцы которой образованы линейно независимыми решениями x1(t), x2(t), ..., xn(t), называется фундаментальной матрицей системы уравнений. Она имеет следующий вид:

где xij (t) − координаты линейно независимых векторных решений x1(t), x2(t), ..., xn(t).
Заметим, что фундаментальная матрица Φ(t) является невырожденной, т.е. для нее всегда существует обратная матрица Φ −1(t). Поскольку фундаментальная матрица содержит n линейно независимых решений, то при ее подстановке в однородную систему уравнений получаем тождество

Умножим это уравнение справа на обратную функцию Φ −1(t):

Полученное соотношение однозначно определяет однородную систему уравнений, если задана фундаментальная матрица.
Общее решение однородной системы выражается через фундаментальную матрицу в виде

где C − n-мерный вектор, состоящий из произвольных чисел.------





Билет 8
Если функция интегрируема по Риману на отрезке, то она ограничена
на этом отрезке. Зам.: условие ограниченности является необходимым
условием интегрируемости функции по Риману на отрезке.
Док-во:Пусть функция f(x) интегрируема на
[a, b], тогда
. По определению интеграла
, то есть
для
и любого набора точек
выполняется:
, отсюда получаем: 
Допустим, что функция не ограничена на [a, b], то есть не ограничена
на некотором
. Обозначим остальную, не относящуюся к
данному отрезку часть суммы за σ:
,
В силу неограниченности всегда можно выбрать такое ξ*, что
.Получено противоречие,
следовательно интегрируемая функция должна быть ограниченной







Билет 9
Если существует конечный предел I интегральной суммы при λ → 0, и он не зависит от способа выбора точек ξ i, способа разбиения отрезка, то этот предел называется определенным интегралом от функции f (x)по отрезку [a, b] и обозначается следующим образом:












Общее решение (8) на отрезке
с непрерывными на этом отрезке коэффициентами
и правыми частями
равно сумме общего решения соответствующей однородной системы (9) и частного решения
неоднородной системы (8).(
, тогда (6) можно переписать в виде:
,(8) если
то
(9))
Рассмотрим линейную однородную систему обыкновенных дифференциальных уравнений вида

которая в векторной форме записывается в виде
Здесь

Матрица Φ, столбцами которой являются nлинейно независимых на [a, b] решений Y1(x), Y2(x), ..., Yn(x) однородной линейной системы Y' = A(x)Y называется фундаментальной матрицей решений системы:

Фундаментальная матрица решений однородной линейной системы Y' = A(x)Y удовлетворяет матричному уравнению Φ' = A(x)Φ.
Здесь

--------------- Квадратная матрица Φ(t), столбцы которой образованы линейно независимыми решениями x1(t), x2(t), ..., xn(t), называется фундаментальной матрицей системы уравнений. Она имеет следующий вид:

где xij (t) − координаты линейно независимых векторных решений x1(t), x2(t), ..., xn(t).
Заметим, что фундаментальная матрица Φ(t) является невырожденной, т.е. для нее всегда существует обратная матрица Φ −1(t). Поскольку фундаментальная матрица содержит n линейно независимых решений, то при ее подстановке в однородную систему уравнений получаем тождество

Умножим это уравнение справа на обратную функцию Φ −1(t):

Полученное соотношение однозначно определяет однородную систему уравнений, если задана фундаментальная матрица.
Общее решение однородной системы выражается через фундаментальную матрицу в виде

где C − n-мерный вектор, состоящий из произвольных чисел.
Билет 10

Теорема об оценке интеграла.
Если на отрезке [a,b] функция удовлетворяет неравенству
, то
.
Док-во. Докажем левое неравенство (цифрами над знаками импликации обозначены номера применяемых ранее доказанных свойств):
. Аналогично доказывается и правое неравенство.

Билет 11




или 






Общее решение (8) на отрезке
с непрерывными на этом отрезке коэффициентами
и правыми частями
равно сумме общего решения соответствующей однородной системы (9) и частного решения
неоднородной системы (8).(
, тогда (6) можно переписать в виде:
,(8) если
то
(9))


Билет 12





Ф-ла Ньютона-Лейбница







Билет 13


Билет 14

Билет 15



Билет 16
Пустьf(x) определена на (a,b], терпит бесконечный разрыв в точке x=a и
. Тогда:
