Организация нервной системы
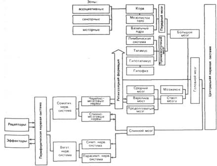
Нервная система - центр деятельности всего организма. Это обусловлено тем влиянием, которое она одновременно оказывает и на взаимодействие организма с внешней средой, и на такие его внутренние процессы, как, например, кровообращение или пищеварение (схема А.1). Таким образом, нервная система выполняет две важнейшие функции. Первая из этих функций - коммуникационная. С одной стороны, это передача различным нервным центрам информации, получаемой рецепторами, находящимися в коже, глазах, ушах, носу, рту и других органах; с другой стороны, это проведение сигналов от нервных центров к эффекторам (железам и мышцам), что дает возможность адекватным и специфическим образом реагировать на те события во внешней среде, с которыми сталкивается организм.
Эту двоякую функцию обеспечивает периферическая нервная система, состоящая, во-первых, из соматической системы, ответственной за взаимодействия организма с внешним миром, и, во-вторых, из вегетативной системы, регулирующей деятельность таких внутренних органов, как сердце, легкие, пищеварительный тракт, почки и т.д., и таким образом координирующей «вегетативную жизнь» организма.
Второй важной функцией нервной системы, без которой теряет смысл и ее первая функция, являются интеграция и переработка получаемой информации и программирование наиболее адекватной реакции. Эта функция принадлежит центральной нервной системе и включает широкий диапазон процессов - от простейших рефлексов на уровне спинного мозга до самых сложных мыслительных операций на уровне высших отделов головного мозга (см. схему А.1).

Схема А.1. Организация нервной системы.
Однако - прежде чем углубиться в вопрос о том, как функционирует нервная система, рассмотрим сначала, каким образом происходит возбуждение рецепторов и как эффекторы осуществляют действия, запрограммированные нервными центрами.
Рецепторы
Со времен Аристотеля традиционно выделяют пять видов ощущений, информирующих человека об изменениях в окружающей среде. Это осязание, вкус, обоняние, слух и зрение. В настоящее время, однако, установлено, что существует также много других ощущений и что организм для восприятия непрерывно атакующих его бесконечно разнообразных стимулов снабжен очень сложными механизмами, обеспечивающими постоянное взаимодействие его органов чувств между собой. Так, например, обстоит дело с восприятием вкуса, которое, как мы увидим, основано на тесном взаимодействии рецепторов ротовой и носовой полостей. Сказанное относится и к взаимодействию между органами зрения и равновесия и к тем расстройствам, к которым может приводить нарушение этого взаимодействия («морская» и «автомобильная» болезни). Следует, однако, заметить, что любая отдельно взятая сенсорная модельность сама по себе настолько сложна, что до раскрытия всех ее тайн еще очень далеко.
В функциональном отношении можно выделить: кожное чувство, или соместезию, - ощущения, возникающие при прямом контакте с предметами внешнего мира; кинестезию, которую обеспечивают внутренние рецепторы, расположенные в мышцах и суставах и ответственные за информацию о степени напряжения или растяжения мышц, а также о положении конечностей; чувство равновесия, осведомляющее нас о положении тела в пространстве благодаря рецепторам, находящимся во внутреннем ухе; химическое чувство, включающее вкус и обоняние и информирующее нас о структурных особенностях молекул, растворенных в слюне или взвешенных в воздухе; слух, т.е. способность к восприятию звуковых волн, связанных с колебанием молекул воздуха; и наконец, зрение, обусловленное восприятием световых волн путем поглощения «квантов энергии», называемых фотонами.
Кожная, или соместетическая, чувствительность
Всякий контакт с внешним предметом может вызывать ощущения четырех типов, способные объединяться в комплексные восприятия. Это чувства давления, тепла, холода и боли, рецепторы, образованные нервными окончаниями, разбросаны по всей поверхности тела, но расположены более плотно на ладонях, например, на коже живота или спины*.
* Так, рецепторы на кончике пальца способны различать два стимула, расстояние между которыми всего лишь 2 мм, в то время как на предплечье для раздельного восприятия стимулов расстояние между ними должно быть не менее 10 мм.
Существует несколько типов кожных рецепторов. Свободные нервные окончания разбросаны по всей поверхности кожи и реагируют на температуру или давление либо сразу на оба этих воздействия. Рецепторы, расположенные в более глубоких слоях кожи (инкапсулированные нервные окончания и окончания, оплетающие основания волосяных фолликулов), воспринимают главным образом давление (рис. А.4).

Рис. А.4. Рецепторы кожи. Свободные нервные окончания соответствуют «точкам» ощущения тепла и холода. Кроме того, они участвуют в возникновении болевых нервных сигналов. Глубже расположенные в дерме инкапсулированные и «корзинчатые» нервные окончания ответственны за восприятие давления.
Говоря о температурных рецепторах, следует отметить, что на теле имеются точки, чувствительные только к теплу или только холоду. Они активируются в зависимости от температуры кожи: если кожа разгорячена (например, когда человек выходит из бани), всякий более холодный предмет будет казаться холодным, путь даже его температура сравнительно высока; и наоборот, предмет, температура которого выше температуры кожи, будет казаться теплым. Таким образом, тепло и холод - понятия весьма относительные.
Тактильные ощущения возникают в результате передачи информации различными кожными рецепторами при их контакте с предметом. Например, когда рука скользит по предмету с гладкой поверхностью, возбуждаются все рецепторы и все они одинаковым образом сообщают головному мозгу о своем возбуждении. Напротив, скольжение руки по шероховатой поверхности в каждый данный момент ведет к возбуждению лишь определенной группы рецепторов, которые, по мере того как рука продвигается по неровностям, сменяются другими, в результате чего мозг получает информацию о характерных особенностях поверхности предмета.
Болевые ощущения, по-видимому, возникают при слишком сильном возбуждении свободных нервных окончаний в результате повреждения тканей; при этом передача нервных импульсов усиливается вследствие облегчающего влияния таких нейромедиаторов, как вещество Р, которые действуют в определенных участках спинного мозга (Melzak, 1980) (см. гл. 6 и конец приложения А).
